Struktur Organisasi
Di publish pada 08-08-2023 04:10:36
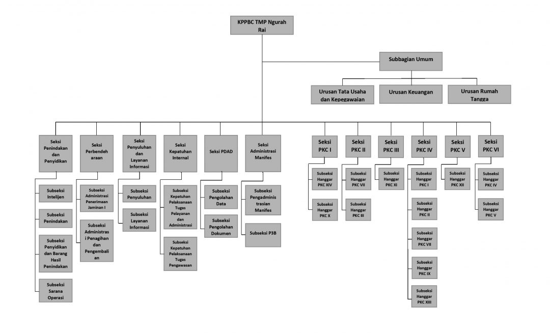
Sesuai Peraturan Menteri Keuangan nomor 188/PMK.01/2016 tentang Organisasi dan Tata Kerja Instansi Vertikal Direktorat Jenderal Bea dan Cukai, KPPBC Tipe Madya Pabean Ngurah Rai mempunyai tugas melaksanakan pelayanan dan pengawasan kepabeanan dan cukai dalam daerah wewenangnya berdasarkan ketentuan dan peraturan perundang-undangan yang berlaku.
#beacukai #beacukaimakinbaik
Highlight Kantor Kami
Apa yang kami miliki
Berikut ini daftar Sistem Aplikasi yang kami sediakan untuk layanan yang dapat diakses